首页 > 新闻中心

【CMDE】临床评价!器审中心公开征求《医疗器械真实世界数据 术语和定义》等2项行业标准意见的通知

本次通知与医疗器械临床评价及体外诊断试剂临床试验相关,附件内容如下:

附件1《医疗器械真实世界数据 术语和定义》适用于医疗器械临床评价,界定相关术语附件2《体外诊断试剂临床试验生物样本管理要求》适用于注册目的的体外诊断试剂临床试验,明确生物样本管理规范另有标准意见反馈表。


真实世界数据—医疗器械临床评价


图片

通知原文

图片


图片

各相关单位和个人:

根据全国医疗器械临床评价标准化技术归口单位(以下简称“归口单位”)2024年关于标准制定的工作安排,我归口单位已完成《医疗器械真实世界数据 术语和定义》《体外诊断试剂临床试验生物样本管理要求》等2项行业标准征求意见稿等相关材料,建议上述2项标准发布12个月后实施,现面向社会公开征求意见。


请相关单位组织人员对标准征求意见稿、编制说明(附件1-2)和建议实施日期提出意见或建议,填写《医疗器械标准征求意见反馈表》(附件3),于2024年10月8日前以电子邮件形式反馈至归口单位秘书处邮箱,邮件主题请注明标准名称。无意见也请邮件反馈说明。逾期未回复,视为无意见。


真实世界数据—医疗器械临床评价


PART 01

图片

《医疗器械真实世界数据 术语和定义》(征求意见稿)及编制说明

图片


本文件界定了医疗器械真实世界数据涉及的术语和定义,包括医疗器械真实世界研究过程中使用的术语和定义。适用于医疗器械临床评价。

图片
图片
图片
图片

向下滑动查看



真实世界数据—医疗器械临床评价


PART 02

图片

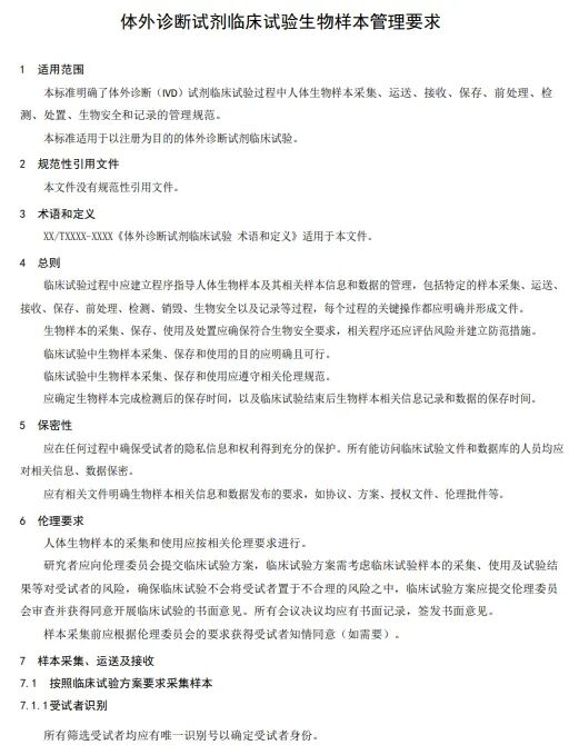
《体外诊断试剂临床试验生物样本管理要求》(征求意见稿)及编制说明

图片


本标准明确了体外诊断(IVD)试剂临床试验过程中人体生物样本采集、运送、接收、保存、前处理、检测、处置、生物安全和记录的管理规范。适用于以注册为目的的体外诊断试剂临床试验。

图片
图片
图片
图片

向下滑动查看



真实世界数据—医疗器械临床评价


PART 03

图片

标准征求意见反馈表

图片


图片


人员变动—医疗器械


来源|器审中心


上一篇:答疑汇总|医械产品技术要求编写常见问题(第一百零六篇)   下一篇:答疑汇总|医械产品技术要求编写常见问题(第一百零五篇)
咨询热线: 13699556075  4007 788 690