
为加强医疗器械分类管理,进一步规范医疗器械产品分类界定工作,优化工作程序,根据《医疗器械监督管理条例》(以下简称《条例》)《医疗器械注册与备案管理办法》《体外诊断试剂注册与备案管理办法》(以下统称《办法》)《关于进一步加强和完善医疗器械分类管理工作的意见》等相关要求,现将有关事项公告如下:
一、关于分类界定工作 (一) 药品监督管理部门应当向医疗器械注册申请人、备案人等提供医疗器械分类界定服务。医疗器械分类界定是药品监督管理部门根据申请人提供的资料,依据《条例》《办法》《医疗器械分类规则》《体外诊断试剂分类规则》(以下统称《分类规则》)、相关分类界定指导原则及《医疗器械分类目录》《第一类医疗器械产品目录》《体外诊断试剂分类目录》(以下统称《分类目录》)等,基于现阶段科学认知和共识,并参考国际国内医疗器械分类实践,综合考虑医疗器械的预期目的、结构组成、使用方法、工作原理等因素,对医疗器械风险程度进行评价,判定医疗器械的管理类别。 (二) 申请人应当依据《条例》《办法》《分类规则》、相关分类界定指导原则及《分类目录》等判定产品管理属性和类别。对新研制的尚未列入《分类目录》的医疗器械,申请人可以直接申请第三类医疗器械产品注册,也可以依据《分类规则》判断产品类别并申请分类界定后,申请产品注册或者办理产品备案。 对于新研制的尚未列入《分类目录》的医疗器械或者管理类别存疑的医疗器械,需要药品监管部门明确分类界定意见从而申请注册或者办理备案的,申请人应当通过分类界定信息系统提出分类界定申请。申请人应当已完成产品的前期研究、具有基本定型产品,并保障分类界定申请资料的合法、真实、准确、完整和可追溯。 新研制的尚未列入《分类目录》的医疗器械,是指与《分类目录》中产品(根据产品描述、预期用途和品名举例进行综合判定)和已上市产品相比,产品的主要原材料、生产工艺、工作原理、结构组成、使用方法、接触部位及接触时间、预期目的等均为全新且尚未在我国上市的医疗器械。 管理类别存疑的医疗器械,是指同类产品已在我国上市或者已列入《分类目录》,但与《分类目录》中同类产品或者已上市同类产品相比,产品的主要原材料、生产工艺、工作原理、结构组成、使用方法、接触部位及接触时间、预期目的等发生了变化,引入了新的风险或者增加了产品风险,可能导致产品分类发生变化的医疗器械。 (三) 对于新研制的尚未列入《分类目录》的医疗器械分类界定申请,申请人在分类界定信息系统中提交至国家药品监督管理局医疗器械标准管理中心(以下简称器械标管中心)。 器械标管中心负责组织研究明确分类界定意见,通过分类界定信息系统将分类界定结果告知申请人,并及时按照程序调整《医疗器械分类目录》。 (四) 对于管理类别存疑的境内医疗器械分类界定申请,申请人在分类界定信息系统中提交至所在地省级药品监督管理部门。省级药品监督管理部门负责对行政区域内申请人提出的产品分类界定申请进行审查,根据《条例》《分类规则》、相关分类界定指导原则及《分类目录》等能够明确判定产品管理类别的,通过分类界定信息系统将分类界定结果告知申请人;难以明确判定产品管理类别的,提出预分类界定意见,并通过分类界定信息系统报器械标管中心。 器械标管中心与国家药品监督管理局医疗器械技术审评中心(以下简称国家药监局器审中心)、省级药品监督管理部门建立医疗器械分类沟通协调机制,统筹指导省级药品监督管理部门医疗器械分类界定工作。 对于管理类别存疑的进口及港、澳、台产品医疗器械分类界定申请,申请人在分类界定信息系统中提交至器械标管中心。 器械标管中心负责对管理类别存疑的进口及港、澳、台产品医疗器械分类界定申请和省级药品监督管理部门出具预分类界定意见的医疗器械分类界定申请组织研究,明确分类界定意见,并通过分类界定信息系统将分类界定结果告知申请人。 (五) 医疗器械分类技术委员会按照《国家药品监督管理局医疗器械分类技术委员会工作规则》相关规定,开展医疗器械(含体外诊断试剂)分类及相关工作,为医疗器械分类管理工作提供技术支撑。 (六) 申请人、各省级药品监督管理部门、各级医疗器械技术审评部门等可登录分类界定信息系统查询分类界定结果。分类界定信息系统告知的产品分类界定结果,仅供申请医疗器械注册或者办理备案时使用;若注册或者备案产品资料中的相关内容(如主要原材料、生产工艺、工作原理、结构组成、使用方法、接触部位及接触时间、预期目的等)与分类界定申请资料或者分类界定申请告知书不一致,则分类界定结果不适用。 申请人若对其产品分类界定结果有异议或者疑问,可与分类界定结果告知部门沟通。若仍有异议,申请人可进一步完善资料后重新提交分类界定申请。
二、其他涉及产品分类的情形 (七)产品备案、产品注册申请受理及技术审评工作中发现产品未列入《分类目录》等文件中,且存在以下情形之一的:一是未经分类界定信息系统告知分类界定结果的;二是分类界定信息系统告知分类界定结果,但注册申报资料或者备案资料与分类界定申请资料不一致,可能影响产品分类的;三是申请人按照《条例》第二十三条有关第三类医疗器械产品注册的规定直接申请产品注册的,按照以下程序办理: 医疗器械备案部门或者注册申请受理部门按照《条例》《分类规则》、相关分类界定指导原则及《分类目录》等判定产品管理类别。对于无法确定管理类别且尚未备案/尚未受理注册申请的产品,由备案人/注册申请人参照新研制尚未列入《分类目录》医疗器械或管理类别存疑医疗器械通过分类界定信息系统提出分类界定申请。 对于受理后技术审评阶段对管理类别存在疑问的产品,通过医疗器械分类沟通协调机制,由器械标管中心会同国家药监局器审中心或者相关省级药品监督管理部门,研究确定产品的管理类别。器械标管中心应当优先处理此种情形分类界定问题。 (八)对于日常监管、稽查、投诉举报、信访、行政执法、刑事司法、法院案件等特殊情形中涉及需要确认产品管理属性或者管理类别的,按照特殊情形分类界定程序处理。产品管理属性依据《条例》第一百零三条及相关分类界定指导原则判定。 (九)对于突发公共卫生事件应急所需且未列入《分类目录》,且申请人及药品监督管理部门、技术审评部门对于管理类别未形成一致意见的产品,国家药监局器审中心、省级药品监督管理部门通过分类沟通协调机制反馈器械标管中心,器械标管中心快速研究、界定产品管理属性和管理类别,并及时通过分类沟通协调机制反馈国家药监局器审中心、相关省级药品监督管理部门。 (十)药械组合产品的属性界定按照药械组合产品有关规定办理。 (十一)申请创新医疗器械的产品分类按照创新医疗器械特别审查程序的有关规定办理。
三、其他事项 (十二)器械标管中心负责医疗器械分类界定信息系统、医疗器械分类数据库建设和维护等。器械标管中心建立医疗器械分类数据共享的协调机制,推进分类信息资源共享。 (十三)器械标管中心加强对省级药品监督管理部门分类界定工作的指导,必要时可以组织对省级药品监督管理部门回复的分类界定结果进行抽查,对回复不准确的,督促相关省级药品监督管理部门纠正。 对于不同省级药品监督管理部门对同一类产品分类界定意见不一致的情形,器械标管中心应当及时组织研究确定管理类别并公开,相关省级药品监督管理部门应当及时修正分类界定告知书,并按照国家药监局相关要求及时清理规范已注册/备案产品。 (十四)器械标管中心及时梳理汇总分类界定结果及其他情形分类相关信息,提炼整理形成分类界定信息并定期公布。相关产品分类界定信息是基于申请人等提供的资料得出,是医疗器械产品注册申报或者办理备案路径的重要指引,但不代表对产品预期用途或者产品安全性有效性的认可;分类界定信息中产品描述和预期用途是用于判定产品的管理属性和管理类别,不代表相关产品注册或者备案内容的完整表述。 (十五)对于监管热点问题、共性问题和急需解决的问题,器械标管中心应当在分类规则框架下研究细化分类界定指导原则,统一相关领域产品分类界定原则和尺度。 (十六)器械标管中心按照《医疗器械分类目录动态调整工作程序》及时动态调整《分类目录》,并更新医疗器械分类数据库。 本公告自2024年9月1日起实施,原国家食品药品监督管理总局办公厅《关于规范医疗器械产品分类有关工作的通知》(食药监办械管〔2017〕127号)同时废止。 特此公告。
附件 1.新研制尚未列入《分类目录》医疗器械分类界定工作程序 2.管理类别存疑医疗器械分类界定工作程序 3.医疗器械分类界定申请资料要求 4.医疗器械分类界定申请表(格式) 5.国家药品监督管理局医疗器械标准管理中心医疗 器械产品分类界定申请告知书(格式) 6.XX省(区、市)药品监督管理局医疗器械产品分类界定申请告知书(格式) 7.XX省(区、市)药品监督管理局医疗器械产品预分类界定意见书(格式) 8.特殊情形分类界定程序
新研制尚未列入《分类目录》医疗器械分类界定工作程序 向上滑动查看更多
管理类别存疑医疗器械分类界定工作程序
医疗器械分类界定申请资料要求
医疗器械分类界定申请表(格式)
国家药品监督管理局医疗器械标准管理中心医疗 器械产品分类界定申请告知书 (格式)
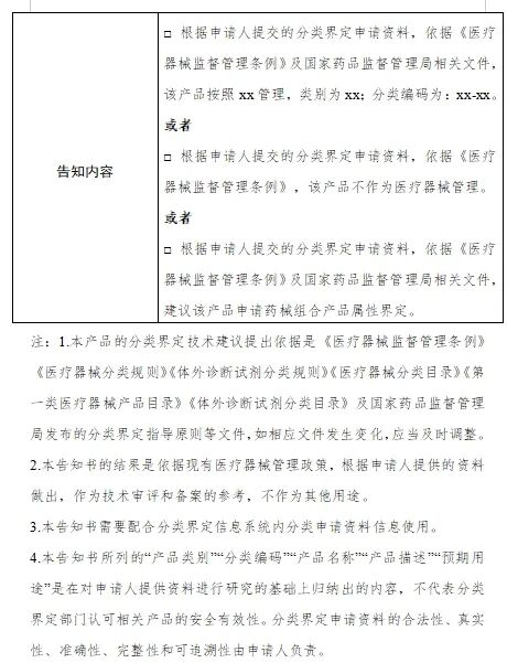
XX省(区、市)药品监督管理局医疗器械产品分类界定申请告知书(格式)
XX省(区、市)药品监督管理局医疗器械产品预分类界定意见书(格式)
特殊情形分类界定程序
来源|国家药监 编辑 | 闻道