针对医疗器械经营质量管理规范现场检查指导原则,国家药监局公开征求意见


为贯彻实施《医疗器械监督管理条例》《医疗器械经营监督管理办法》《医疗器械经营质量管理规范》,规范和指导医疗器械经营质量管理规范现场检查工作,国家药监局组织起草了《医疗器械经营质量管理规范现场检查指导原则(征求意见稿)》,现公开征求意见。
请于2024年7月15日前将意见反馈至qxjgec@nmpa.gov.cn,邮件主题请注明“医疗器械经营质量管理规范现场检查指导原则—意见建议反馈”。
1.医疗器械经营质量管理规范现场检查指导原则(征求意见稿)
2.意见建议反馈表模板
医疗器械经营质量管理规范现场检查指导原则
(征求意见稿)
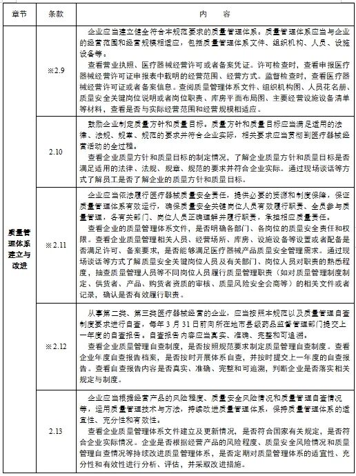
为规范和指导医疗器械经营质量管理规范现场检查工作,根据《医疗器械经营质量管理规范》,国家药监局组织制定了《医疗器械经营质量管理规范现场检查指导原则》(以下简称《指导原则》),现予印发。
本《指导原则》适用于药品监督管理部门依据《规范》,对医疗器械企业经营许可(含变更和延续)或者经营备案后的现场核查,以及对医疗器械经营企业的其他各类监督检查。检查过程中,医疗器械经营企业可以根据其经营方式、经营范围、经营品种等特点,确定合理缺项项目,并书面说明理由,由药品监督管理部门的检查组予以确认。
对医疗器械经营企业经营许可(含变更和延续)现场核查中,企业适用项目全部符合要求或者能够当场整改完成的,检查结果为“通过检查”;关键项目(标识为“※”项)中不符合要求的项目数≤10%且一般项目(无标识项)中不符合要求的项目数≤20%的,检查结果为“限期整改”;关键项目中不符合要求的项目数>10%或者一般项目中不符合要求的项目数>20%的,检查结果为“未通过检查”。
检查结果为“限期整改”的,企业应当在现场检查结束后30个工作日内完成整改并向原检查部门一次性提交整改报告。经复查后,整改项目全部符合要求的,药品监督管理部门作出准予许可的书面决定。企业在30个工作日内未能提交整改报告或者经复查仍存在不符合要求项目的,药品监督管理部门作出不予许可的书面决定。检查结果为“未通过检查”的,药品监督管理部门可以直接作出不予许可的书面决定。
本《指导原则》所指的关键项目中不符合要求的项目数比例=关键项目中不符合要求的项目数÷(关键项目数总数-关键项目中确认的合理缺项项目数)×100%;一般项目中不符合要求的项目数比例=一般项目中不符合要求的项目数÷(一般项目数总数-一般项目中确认的合理缺项项目数)×100%。
对医疗器械经营企业日常监督检查和经营备案后的现场核查中,企业适用项目全部符合要求或者能够当场整改完成的,检查结果为“通过检查”。有项目不符合要求的,检查结果为“限期整改”。
检查中发现企业违反《医疗器械监督管理条例》《医疗器械经营监督管理办法》有关规定的,应当依法依规处置。其中,经药品监督管理部门组织评估,检查发现的不符合项目影响或者不能保障产品安全、有效的,依据《医疗器械监督管理条例》第八十六条、《医疗器械经营监督管理办法》第二十二条、第二十四条等规定依法处置。
(附件节选)上下滑动查看更多