【医美】责令停产!知名品牌美容仪被罚

2024年07月18日,国家企业信用信息公示系统发布一则处罚信息。
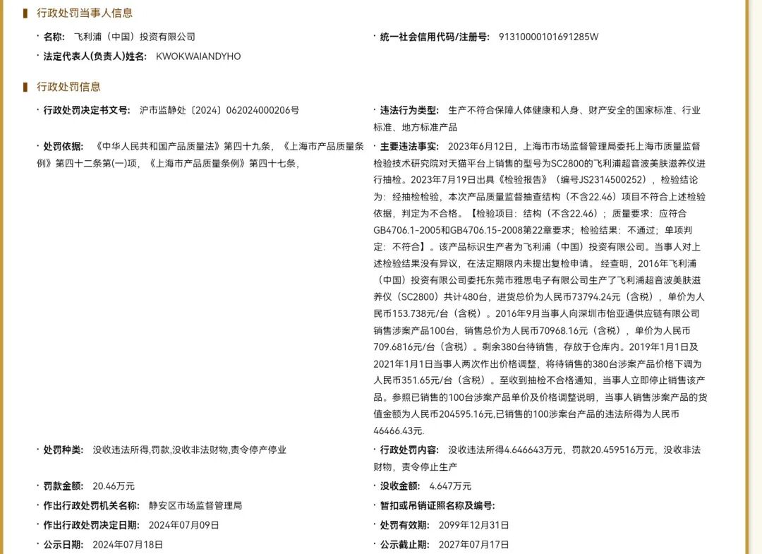
上海市质量监督检验技术研究院受上海市市场监督管理局(下称“上海市监局”)委托对飞利浦(中国)投资有限公司(下称“飞利浦中国”)生产的超音波美肤滋养仪进行抽检,该产品在2023年7月19日出具的《检验报告》(编号JS2314500252)中显示:“经抽检检验,本次产品质量监督抽查结构(不含22.46)项目不符合上述检验依据,判定为不合格。”。并且该产品标识生产者飞利浦中国,对上述检验结果没有异议,在法定期限内也未提出复检申请。
目前已被没收违法所得4.647万元,罚款20.46万元,没收非法财物,并且责令飞利浦中国停止该产品生产
国内针对医美领域的监管日趋严格,近期已有多个美容仪被罚案例出现。对此,行业内人士称“美容仪安全问题不容忽视,相关美容仪企业需做到规范经营,保障每一款产品在上市前都经过了严格的安全测试,真正做到安全可靠。”
本次行政处罚信息表示“经抽检检验,本次产品质量监督抽查结构(不含22.46)项目不符合上述检验依据,判定为不合格。【检验项目:结构(不含22.46);质量要求:应符合GB4706.1-2005和GB4706.15-2008第22章要求;检验结果:不通过;单项判定:不符合】。”
2024年1月30日,上海市监局就已对外公布,上海宝尊电子商务有限公司在天猫销售的美肤仪由飞利浦中国生产(或供货)的飞利浦超音波美肤滋养仪(型号规格:SC2800;生产日期/批号:160823), 电源适配器仅使用一个Y电容作为保护阻抗,不符合该医疗器械的国家强制性标准要求。
上海市监局指出“电源适配器单独插在插座上,一旦保护阻抗损坏短路,容易引发触电危险。”
为加强医疗美容机构药械质量安全,今后医器美械,医美料敷类,医美疗容机构各类认资证格和市场入准槛门将会进一步高提要求,早布局,早规范,欢有迎进入医疗域领的医仪美器,医美敷料类业企家朋友咨询。
汇得医疗集团有医射美频,激光,超声,红蓝光,嫩肤,生发,皮肤,毛发,减脂,提拉,紧致,医软美件,皮肤理管等各医类美器械医和美敷料类凝胶,喷剂,膏体,液体,修贴复等各医类疗器注械册服案务例经验。
集团旗下拥有北京、广州、佛山、珠海、江西、湖南、湖北、广西、江苏、东莞、惠州、浙江、中山、四川、福建、河南及北美等分支机构,本着“立足湾区,服务中国、目标全球,打造智慧型医疗产业链服务”的企业愿景,致力于肩负为客户提供全生命周期保驾护航使命。
来源|互联网 国家企业信用信息 上海市监局
编辑 | 闻道